財團法人台灣永續能源研究基金會「2024大學社會影響力躍升研習會-第19場次及第21場次」
一、為促進高等教育革新,使大專院校邁向永續發展之路,本會持續推動辦理「大學社會影響力躍升研習會」,針對大學社會實踐案例、大學永續發展相關議題、大學永續績效與報告書撰寫等面向進行經驗分享,邀請專家進行案例分享及座談。
二、由本會策劃主辦之「2024大學社會影響力躍升研習會」第19場次「共創校園多樣性 提升永續堅韌性」,謹訂於113年12月12日(星期四)。期望透過活動共同研析並發揮大學社會影響力。
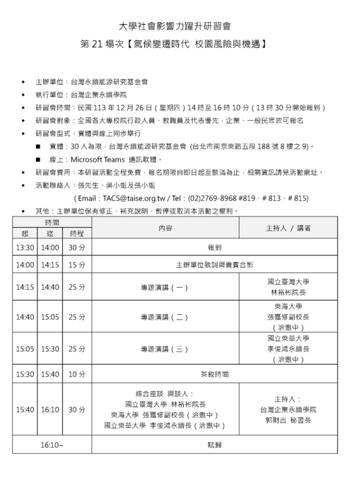
三、「2024大學社會影響力躍升研習會」第21場次「氣候變遷時代 校園風險與機遇」,謹訂於113年12月26日(星期四),並邀請專家探討與分享大學永續等相關作法。
四、活動地點將於台灣永續會館舉辦(採實體與線上併行),隨函檢附活動議程,更多資訊請參考報名網頁(https://taise.org.tw/events-view.php?ID=448),敬請 貴單位轉知活動訊息,並鼓勵各位先進踴躍報名參加。
二、由本會策劃主辦之「2024大學社會影響力躍升研習會」第19場次「共創校園多樣性 提升永續堅韌性」,謹訂於113年12月12日(星期四)。期望透過活動共同研析並發揮大學社會影響力。
三、「2024大學社會影響力躍升研習會」第21場次「氣候變遷時代 校園風險與機遇」,謹訂於113年12月26日(星期四),並邀請專家探討與分享大學永續等相關作法。
四、活動地點將於台灣永續會館舉辦(採實體與線上併行),隨函檢附活動議程,更多資訊請參考報名網頁(https://taise.org.tw/events-view.php?ID=448),敬請 貴單位轉知活動訊息,並鼓勵各位先進踴躍報名參加。